Ersatzteil Wahl:
Zylinder - Kolben Zylinderkopf Ventilsystem Kurbelwelle Ventilsteuerung Motordeckel rechts / Ölfilter Motordeckel links Motorgehäuse links Motorgehäuse rechts Kupplung Getriebe Elektrisches System 1 Startersystem Einspritzung Kühlsystem Luftsystem Fahrgestell Gabel / Gabelbrücke Federbein hinten Umlenkung Hinterradschwinge Lenker / Bedienelement Verkleidung - Sitzbank Tanksystem Auspuffsystem Bremssystem vorne Bremssystem hinten Vorderrad Hinterrad Elektrisches System 2 Elektrisches System 3 Aufkleber
SWM RS 125 Enduro Euro5 CBS 2022
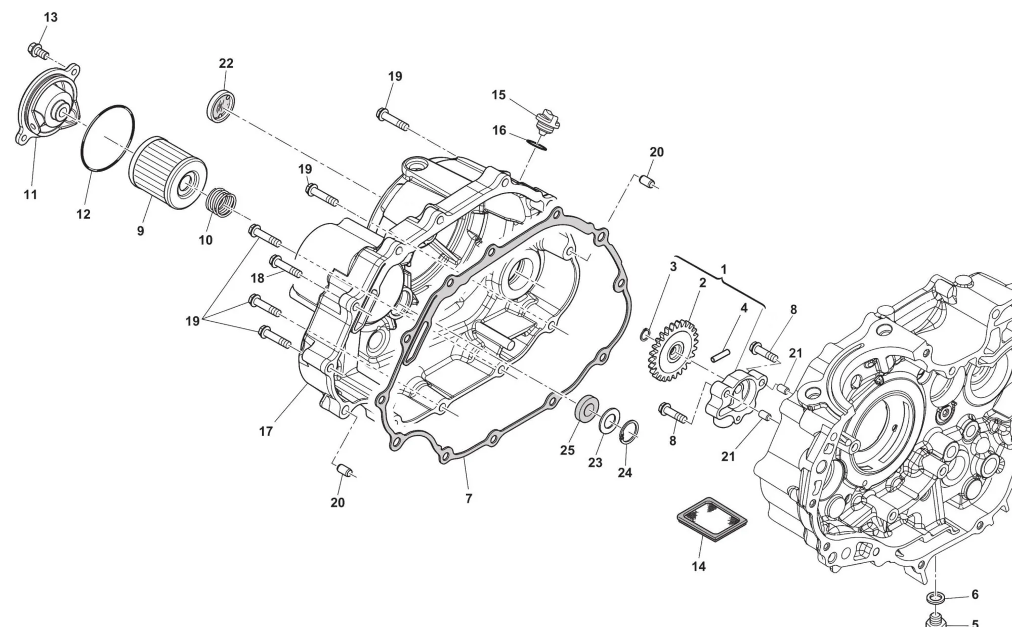
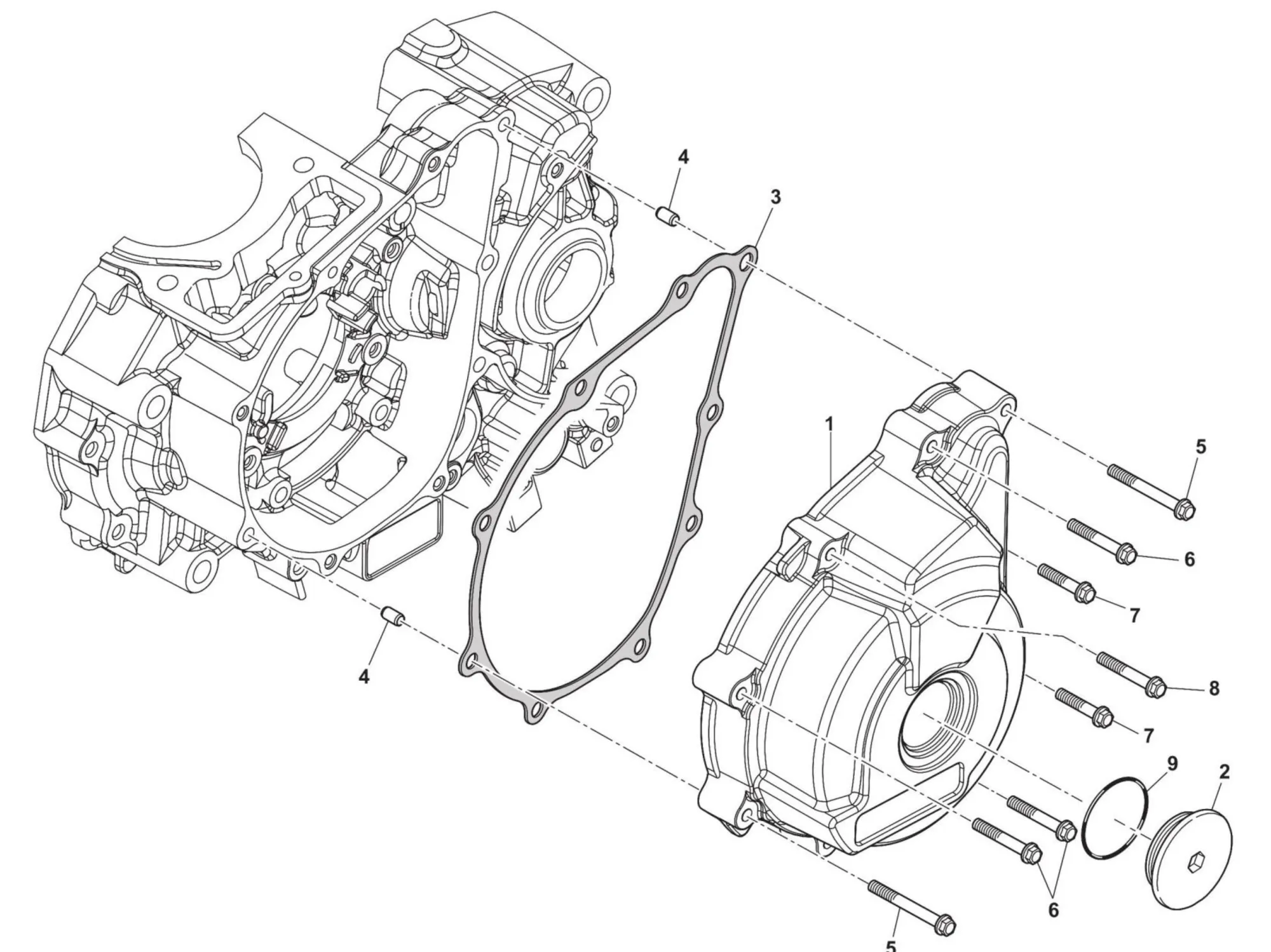
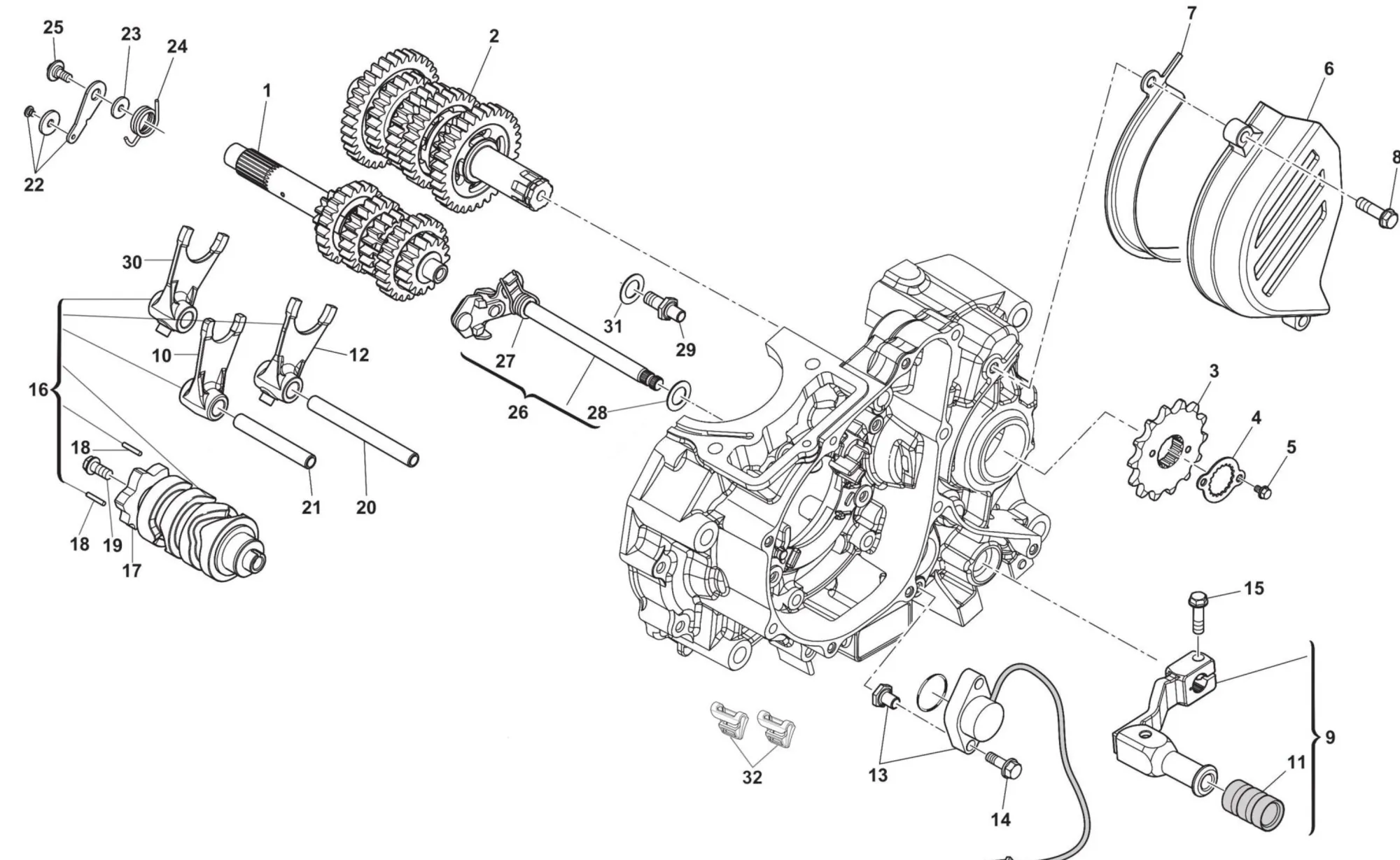
In dieser Shopkategorie bei teammayerparts.de finden Sie alle originale SWM Motorrad Ersatzteile für das Modell RS 125 Enduro Euro5 CBS Kombibremssystem mit Baujahr 2022.
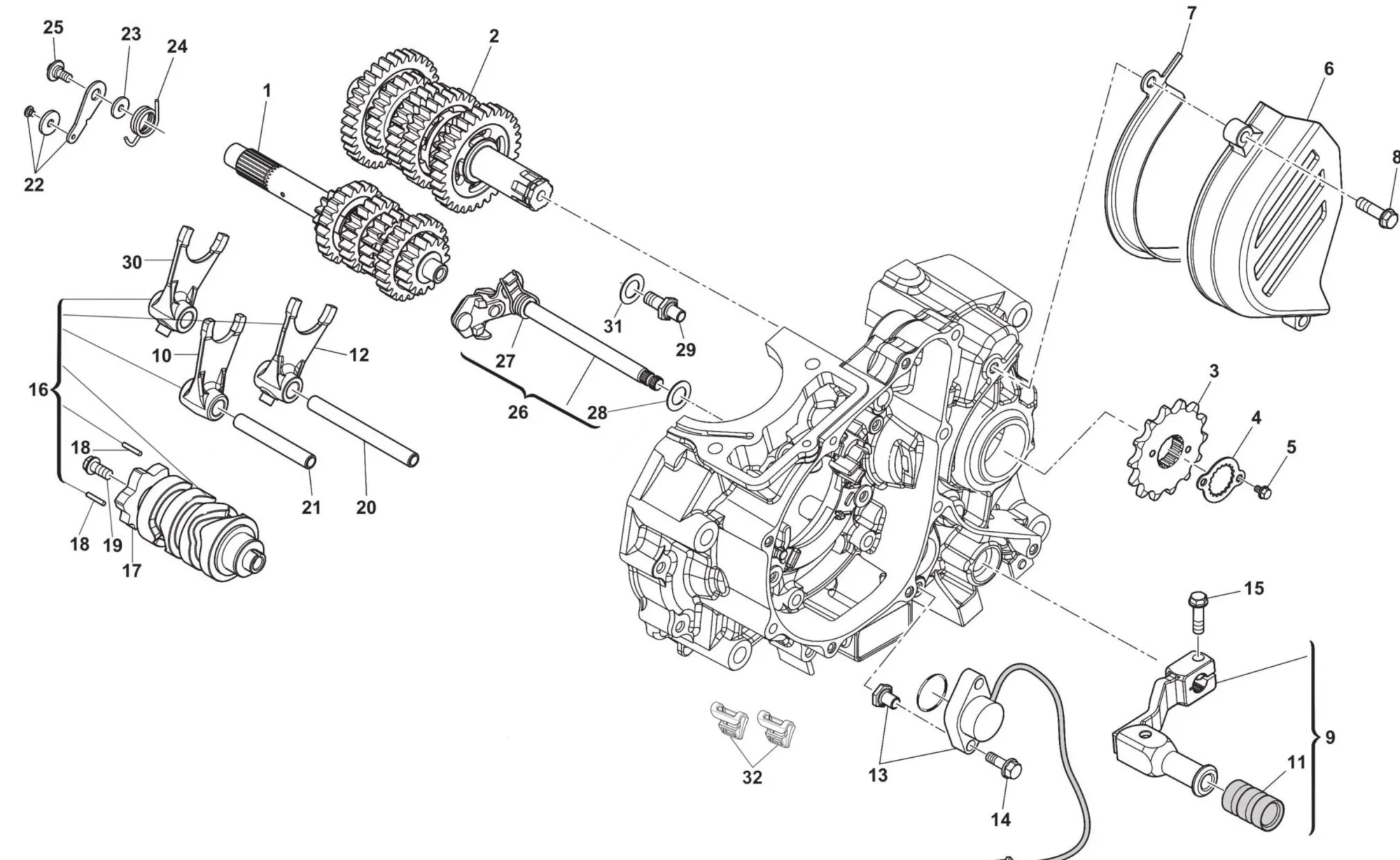
Die Auswahl der original Ersatzteile erfolgt über Explosionszeichnungen von jeder Baugruppe des SWM Motorrad Modells. Mit den Hot-Spots in den Teilezeichnungen können Sie die gewünschten Ersatzteile für Ihr SWM Motorrad schnell und einfach ausgewählt und bestellt werden.
Hinweis:
Achten Sie auf die Farbauswahl der Verkleidungsteile und der richtige Fahrzeugseite mancher Bauteile.
































